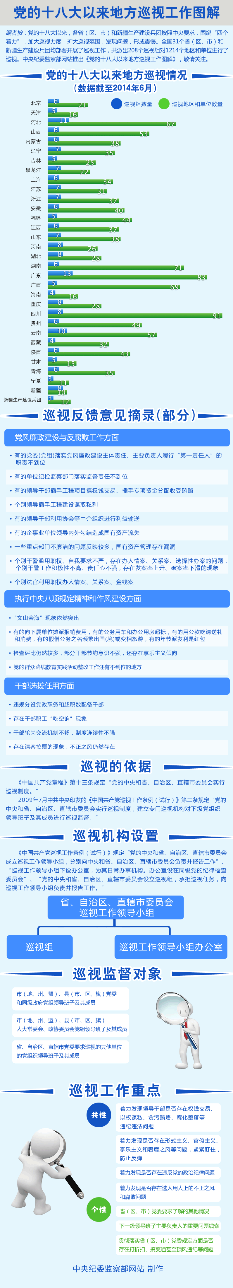
十八大以来地方巡视工作图解 派208个组巡视1214个地区单位

来源: 中央纪委监察部网站      发布时间:2014-08-06    浏览次数:

使用Ctrl M可保存网页为图片

编者按:党的十八大以来,各省(区、市)和新疆生产建设兵团按照中央要求,围绕“四个着力”,加大巡视力度,扩大巡视范围,发现问题,形成震慑。全国31个省(区、市)和新疆生产建设兵团均部署开展了巡视工作,共派出208个巡视组对1214个地区和单位进行了巡视。中央纪委监察部网站推出《党的十八大以来地方巡视工作图解》,敬请关注。